Context graph & Knowledge graph wat is het verschil?
AI, Knowledge Graphs en Context Graphs domineren de gesprekken op social media. Bedrijven duiken vaak direct op deze nieuwe technologie, maar begrijpen ze ook de noodzaak van de juiste balans? In dit artikel leggen we met een simpel voorbeeld precies uit wat het verschil is.
Er wordt nogal wat gepost op LinkedIn, Instagram en andere kanalen over AI en dan heel specifiek soms ook over Knowledge Graphs en Context Graphs. Sommige bedrijven duiken het liefst bovenop alles wat nieuws is en zien de Context Graph als hun nieuwe speeltje. Met het volgende heel simpele voorbeeld weet je in één keer wat een knowledge graph en context graph is en ook waarom je deze zorgvuldig op elkaar af moet stemmen.

Stel er staat iemand met autopech langs de weg die een A.I. chat start met de verzekeraar. Als deze A.I chatbot alleen toegang heeft tot een Knowledge Graph dan zou het gesprek er zo uit kunnen zien:
Hallo ik ben helemaal in paniek! Ik sta langs de kant van de weg mijn auto van €20.000 euro is kapot omdat ik tegen de vangrail ben gereden. Wat moet ik doen? Ik moet hier weg en ik moet geld voor een nieuwe auto en ik moet…. HELP!
- Kennis: De AI ziet op basis van ingelogd in het account:
- “Polisnummer 123”,
- “Dekking WA+”,
- “Eigen risico € 150”.
- Actie: De AI zegt: “Uw polisnummer is 123. Volgens artikel 4.1.a is uw eigen risico € 150.”
- Het probleem: De AI snapt de situatie niet. Jij staat in de regen met een kapotte auto en de AI citeert polisvoorwaarden. Dit is funest voor de klanttevredenheid.
Aan de andere kant zou een gesprek waarin de chatbot alleen gebruik maakt van een Context Graph er zo uit kunnen zien:
- Context: De AI ziet:
- “Klant heeft schade”,
- “Klant klinkt in paniek”,
- “Klant wil geld zien”.
- Actie: De AI wil behulpzaam zijn in deze context en zegt: “Geen zorgen! Wij betalen alles direct terug. Ik maak € 20.000 naar u over.”
- Het probleem: De AI heeft niet gecheckt in de “harde data” of je wel verzekerd bent, of je je premie wel betaald hebt, en of € 20.000 wel de dagwaarde is. De AI handelt puur op het moment. Dit is op z’n zachtst uitgedrukt niet echt voordelig voor het bedrijf.
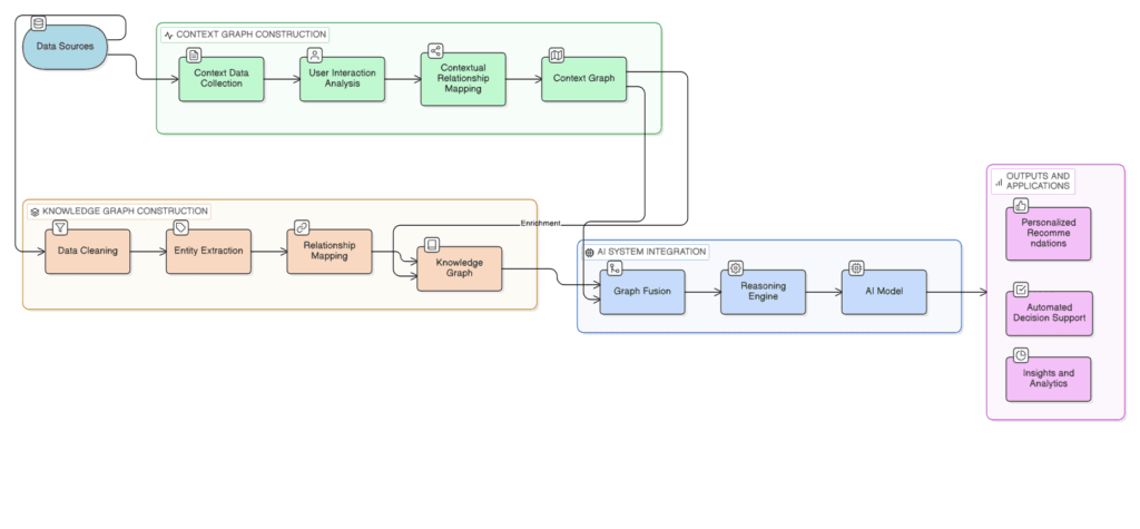
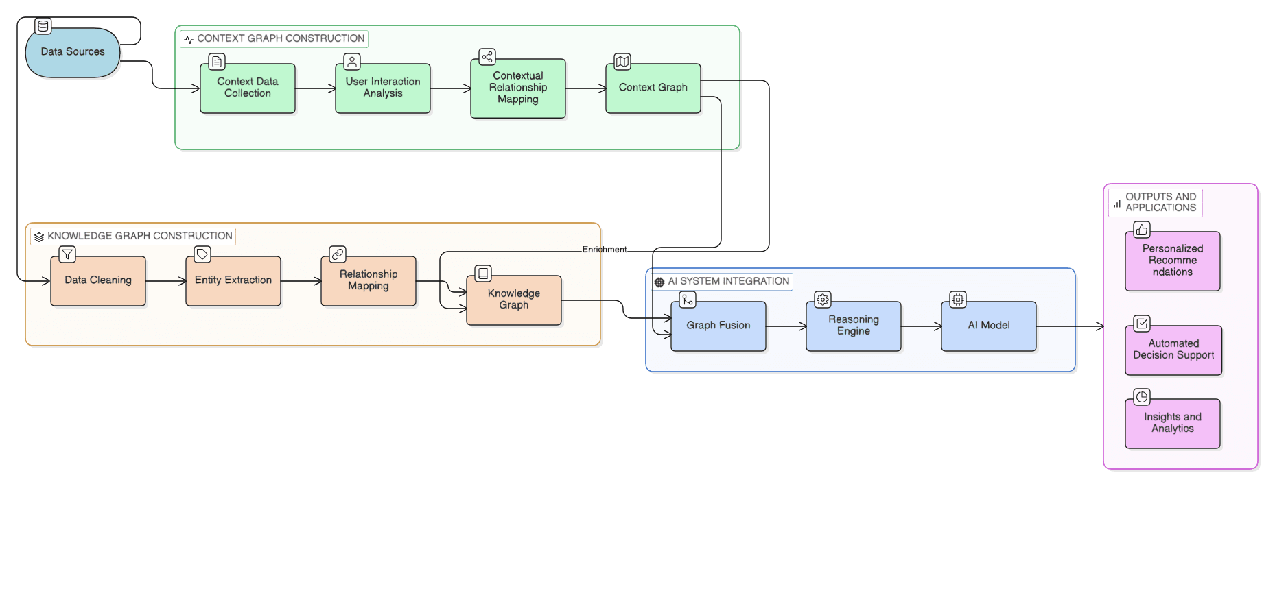
En dan nu de situatie waarin een Knowledge Graph en Context Graph netjes met elkaar samenwerken:
- Knowledge Graph (Fundament): De AI haalt de feiten op: “Klant is verzekerd, premie is betaald, max vergoeding is dagwaarde.”
- Context (Situatie): De AI snapt: “Klant staat nu langs de weg en heeft sleepdienst nodig.”
- Actie: De AI combineert dit. “Ik zie dat u all-risk verzekerd bent (KG). Omdat u nu langs de weg staat (Context), stuur ik direct een sleepdienst. De financiële afhandeling doen we morgen, maar u bent gedekt (KG).”
- Trace back: De AI slaat in de Knowledge Graph op dat er een sleepdienst is besteld (zodat dit een vast feit wordt).
Conclusie: Context Graph is dus heel goed in contextueel handelen en communiceren maar zou dit altijd moeten doen op basis van gegevens met feiten uit een knowledge graph.

